Критерии оценки устанавливаются в извещении. Процесс рассмотрения и оценки заявок следует указать в документе, прилагаемом к извещению. Определяя порядок оценки, необходимо выяснить, как присуждаются баллы. В случае игнорирования требования, возможен штраф до 3000 рублей.
Навигация
Постановление правительства об оценке заявок по 44-ФЗ
Правовое регулирование оценки заявок (далее — ОЗ) в конкурсе осуществляется постановлением Правительства РФ от 31.12.2021 № 2604. Документ закрепляет положение, которое содержит порядок, предельные величины значимости, требования к оформлению в области ОЗ.
Правила оценки заявок по 44-ФЗ
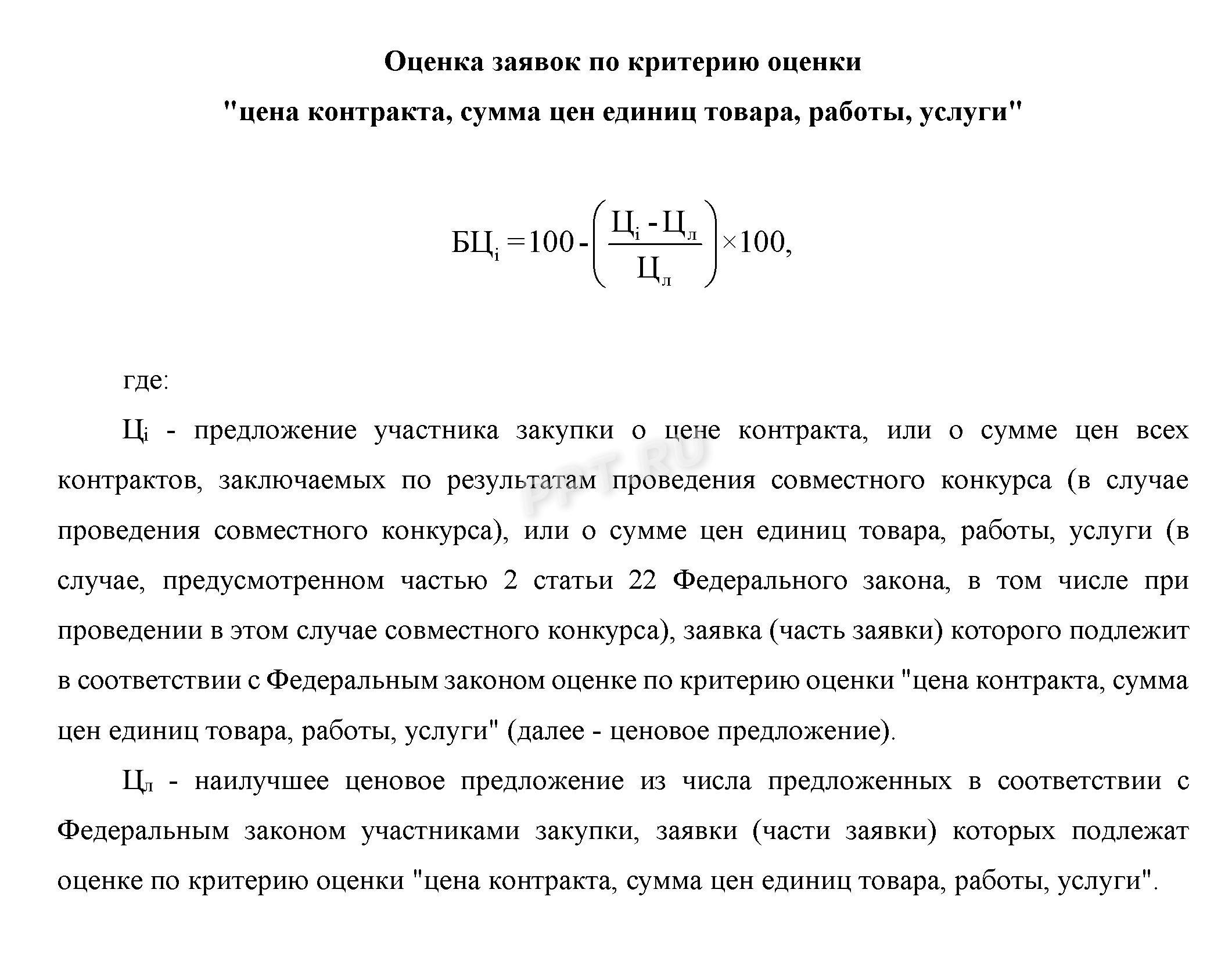
Оценка производится в зависимости от критериев конкурса. Положение предусматривает четыре раздела, которые определяют уровень баллов по заявке: цена, характеристика, квалификация участников, расходы. Для расчета применяются формулы. Для критерия «цена» количество баллов рассчитывается по следующей формуле:

Формула для расчета баллов по цене предложения
В числителе определяется разница между оцениваемым и лучшим предложением по критерию. После этого определяется доля разницы между показателями. Далее вычисляем, насколько оцениваемый показатель хуже лучшего.
Рассмотрим пример:
Лучшее предложение — 1600 руб.
Оцениваемое предложение — 1900 руб.
Разница: 1900 — 1600 = 300.
Оцениваемое предложение хуже лучшего: 300 / 1600 = 0,19.
Количество балов в заявке: 100 — 0,19 * 100 = 81 балл.
В результате расчетов для конкурса по вышеуказанной формуле возможно получение отрицательного результата. В этом случае применению подлежит другая формула.

Формула для расчета баллов по цене предложения (при отрицательном значении)
По разделу «Цена» максимальный балл для конкурса составляет 100. И начисляется за лучшее ценовое предложение. Следующий критерий — «расходы». Применяется с целью выявления меньшего показателя. При вычислении используются количественные значения. По расходам показатель не может быть ноль и менее. Формула по расчету его количества баллов тоже установлена. Рассмотрим порядок расчета.

Формула для расчета баллов по расходу предложения
Существуют закупки, когда расходы уже включены в условия конкурса, в этом случае оценка производится в рамках критерия «цена». В ином случает будет дублирование. Для критерия «характеристика объекта» используются показатели: качество, функционал, экологические характеристики. Если показатель характеристики зависит функционально от количества баллов, то применяются следующие формулы:

Формула для расчета баллов по качеству предложения
Заказчик самостоятельно выбирает формулу из числа вышеуказанных. Если не устанавливается предельное значение конкурса, то баллы начисляются исходя из следующего: заявка с наилучшим значением —100, с наихудшим — 0. Иным начисляются между наилучшим и наихудшим (экстремум). По критерию «квалификация» предусматриваются показатели:
- наличие фин. и материальных ресурсов (подтверждающими документами являются договоры аренды, карточки ОС-6, выписки из ЕГРН);
- опыт поставки (используются показатели: общая цена, количество исполненных сделок, наибольшая цена исполненного конкурса);
- деловая репутация (применяется, когда поставщиком могут выступать только юрлица и ИП);
- наличие квалифицированных специалистов (перечень специалистов и их квалификация, сведения о трудовой деятельности).
Для вышеуказанного применяются детализирующие показатели.
Порядок оценки заявок в конкурсе по 44-ФЗ
Оценка заявки конкурса производится в соответствии с порядком, размещенным вместе с извещением о закупке. Заявке, содержащей лучшее предложение по цене, присваивается 100 баллов. Для расчёта остальных пользуемся формулами. При ОЗ по качественным значениям каждый член комиссии присваивает баллы по детализирующему показателю. После этого высчитывают среднее количество баллов. Умножаем полученный результат на значимость детализирующего значения.
Например, чтобы рассчитать среднее количество баллов, складываем результаты показателей каждого члена комиссии конкурса и полученное число делим на количество членов комиссии. Полученный результат по каждому детализирующему значению складываем и умножаем на значимость.
Оценка заявки по «квалификации» производится членами комиссии с расчетом среднего количества баллов, полученных ранее. Складываем баллы всех членов комиссии и делим на их количество. Полученное значение по каждому значению суммируется и умножается на значимость.
Если имеются детализирующие значения, то каждый член комиссии конкурса устанавливает по ним баллы. После этого производится расчет среднего значения по каждому значению и умножается на значимость. Особенности оценки заявки конкурса по отдельным видам закупок определены в разделе 6 Положения, установленного постановлением Правительства РФ от 31.12.2021 № 2604.
К особенностям оценки заявки по кап. ремонту объектов капитального строительства относится: неприменение критериев «расходы» и «характеристика» объекта закупки. Если по результатам закупки заключается контракт на содержание автомобильной дороги — критерии «расходы» и «характеристика» не применяются. То же самое распространяется на ремонт зданий и сооружений. По конкурсам на отдых детей и оздоровление обязательно применяется значение «наличие опыта» с величиной значимости не менее 60 %.
Читайте также:

Важно ФНС обновила формат корректировочного счета‑фактуры
