Государственное управление охраной труда — комплекс мероприятий по созданию для работающего населения страны безопасной производственной среды. Реализуется различными органами власти. Разбираемся, как все это работает.
Навигация
Что такое государственное управление охраной труда
Право человека на безопасный труд — одно из базовых прав, закрепленных для россиян Конституцией. С целью его реализации государство:
- осуществляет разработку, принятие и контроль за исполнением НПА, направленных на создание безопасной производственной среды, повышение производительности труда, рациональное использование оборудования, сокращение числа производственных травм и заболеваний;
- проверяет соблюдение принятых правил;
- осуществляет профилактику нарушений правил охраны труда, производственного травматизма и профзаболеваний;
- осуществляет финансовую поддержку мероприятий по охране труда;
- ведет учет несчастных случаев и профзаболеваний, оказывает помощь пострадавшим;
- проводит обучение по ОТ.
К задачам государственного управления системой охраны труда (СИОТ) относятся:
- на федеральном уровне:
- выработка общего подхода по снижению влияния на работников вредных факторов производственной среды;
- контроль за надзорными мероприятиями, недопущение их повтора и дублирования;
- защита бизнеса от превышения проверяющими своих полномочий;
- обучение основам охраны труда руководителей предприятий и других ответственных лиц;
- на уровне субъекта:
- проведение оценки и экспертизы условий труда;
- определение полномочий подчиненных органов;
- на уровне муниципалитетов:
- реализация принятых норм в области охраны труда;
- подготовка и проведение совместно с организациями мероприятий по обеспечению ОТ и профилактике травматизма;
- организация обучения по ОТ в соответствии с принятыми правительством нормами.
Советуем прочитать: как организовать управление охраной труда на предприятии
Кто осуществляет государственное управление охраной труда
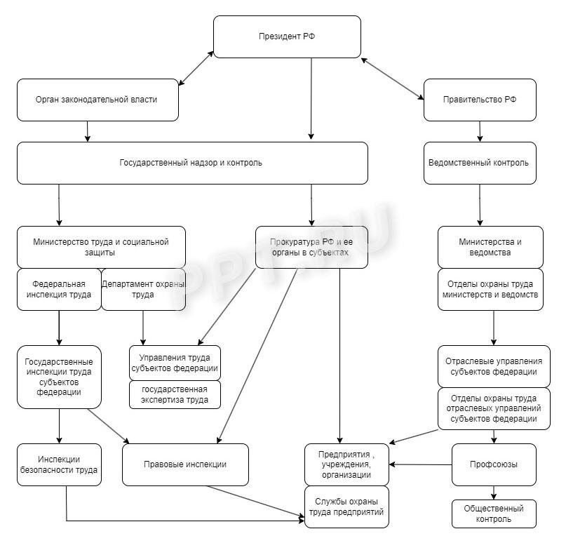
Общее устройство системы государственного управления охраной труда определено положениями ст. 211 ТК РФ. Его удобно представить в виде схемы

Схема организации управления охраной труда
Как видим, в государственном управлении системой ОТ просматриваются несколько уровней, на каждом из которых выполняются определенные цели.
| Уровень государственного управления системой ОТ | Наименование ведомства | Решаемые задачи |
|---|---|---|
| Федеральный | Минтруд | Обеспечивает нормативно-правовую базу и системы государственного управления охраной труда |
| Региональный | Правительства регионов | Конкретные функции законодательно расшифрованы слабо. Основная задача — адаптация законодательной базы |
| Муниципальный | Администрации муниципальных образований | Организация и контроль деятельности по ОТ на местах, исполнение функций, переданных «сверху» |
| Частный | Предприятия | Исполнение норм и правил ОТ в рамках предприятия |
Расшифруем подобнее функции правительства РФ, Минтруда и других уполномоченных государственных органов в области управления охраной труда. Они:
- осуществляют разработку НПА;
- разрабатывают целевые федеральные программы в области производственной среды;
- обеспечивают контроль за их выполнением;
- определяют порядок обучения по ОТ руководителей и специалистов, проверки их знаний, организации обучения первой помощи, проведения стажировок и разнообразных инструктажей;
- разрабатывают порядок экспертизы условий труда и проведения СОУТ;
- определяют подарок подтверждения соответствия организации нормативным требованиям в области безопасной организации трудовой деятельности;
- осуществляют финансирование мероприятий по обеспечению оптимальной производственной среды на государственном уровне, помощи пострадавшим от производственного травматизма и профзаболеваний;
- организуют совместную работу различных органов власти разных уровней, работодателей, профессиональных объединений по вопросам регулирования в области ОТ;
- координируют научную работу в этой области, обеспечивают распространение и внедрение российского и зарубежного опыта по улучшению условий производственной деятельности и международное взаимодействие;
- исполняют иные полномочия.
Может быть полезно: об обязательных мероприятиях, документах и обучении по ОТ
Эксперты КонсультантПлюс разобрали, какие есть в последнее время тревожные тенденции изменения трудового законодательства в области ОТ. Используйте эти инструкции бесплатно.
Кто осуществляет управление охраной труда в регионах РФ
К региональным органам власти относят:
- правительства субъектов Федерации;
- администрации иных муниципальных образований.
Они выполняют следующие функции в области государственного управления охраной труда:
- осуществляют реализацию в пределах региона государственной политики в области ОТ и целевых программ, исполнение нормативно-правовых актов;
- разрабатывают и утверждают региональные НПА и целевые программы в области улучшения условий труда и его охраны;
- организуют обучение по ОТ;
- осуществляют спецоценку и экспертизу условий труда;
- организуют сбор и обработку информации о состоянии условий труда, травматизме, профзаболеваниях;
- исполняют иные полномочия, переданные федеральными органами.
Обычно в каждом регионе при администрации функционирует департамент труда и занятости, включающий, в том числе, и секторы, курирующие ОТ и условия труда. В основе их работы — методическая помощь работодателям региона.
Полномочия надзорных органов
Государственный надзор в области ОТ осуществляют:
- прокуратура. Она следит за соответствием НПА нормам права и контролирует их исполнение на местах, подчиненными лицами и ветвями власти;
- Роструд. Специально уполномоченная структура, подконтрольная Минтруду. Проводит правоприменительные мероприятия, в числе которых и надзорные, оказывает услуги в сфере занятости, дает разъяснения правовых норм в области труда и его охраны;
- государственные инспекции труда на местах. Проводят проверки соблюдения норм и правил в области ОТ, ведет консультативную работу;
- Роспотребнадзор. Устанавливает нормы и контролирует соблюдение санитарно-гигиенических правил, эргономику рабочих мест, воздействие вредных производственных факторов;
- Ростехнадзор надзирает за безопасной эксплуатацией опасных производств, организацией опасных работ.
Читайте также: функции и полномочия ГИТ

Важно ФНС обновила формат корректировочного счета‑фактуры
